Orchestrator Job Overview

Keyfactor orchestrators can be used to perform a wide variety of jobs. Out of the box, orchestrators can manage certificate stores, manage SSHClosed The SSH (secure shell) protocol provides for secure connections between computers. It provides several options for authentication, including public key, and protects the communications with strong encryption. keys, perform SSLClosed TLS (Transport Layer Security) and its predecessor SSL (Secure Sockets Layer) are protocols for establishing authenticated and encrypted links between networked computers. scanning, fetch system logs, and synchronize certificates from CAs in remote forests. OrchestratorClosed Keyfactor orchestrators perform a variety of functions, including managing certificate stores and SSH key stores. jobs fall into these broad types:

  • Certificate Store Jobs

    This type of job includes the built-in jobs for managing certificate stores, based on the type(s) of certificate stores supported by the orchestrator, and custom-built certificate store jobs that can be added with an extension (see Installing Custom-Built Extensions).

    Certificate store jobs (built-in or custom-built), are managed in Keyfactor Command with certificate store types. If you're adding a custom-built certificate store job, you'll need to add a user-defined certificate store type to go with it (see Certificate Store Types and Certificate Store Types).

  • Custom Jobs

    This type of job is intended to implement just about anything else you need an orchestrator to do other than manage certificate stores. The built-in fetch logs job is an example of a custom job.

    Custom jobs are managed in Keyfactor Command with custom job types. If you're adding a custom job, you'll need to add a custom job type to go with it (see Custom Job Types).

    Custom jobs are supported only by the Keyfactor Universal Orchestrator.

  • Other Jobs

    This type of job includes the built-in jobs for SSL scanning and certificate synchronization from remote CAs.

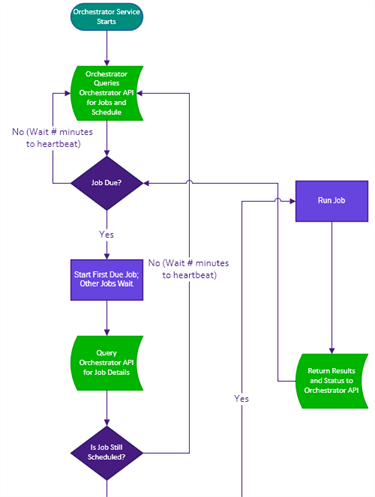
Orchestrator Job Flow

An orchestrator job begins when an orchestrator queries Keyfactor Command to ask for jobs and the Keyfactor Command orchestrator APIClosed A set of functions to allow creation of applications. Keyfactor offers the Keyfactor API, which allows third-party software to integrate with the advanced certificate enrollment and management features of Keyfactor Command. returns a list of the jobs the orchestrator needs to run. The flow continues as shown in the following chart.

Figure 598: Orchestrator Job Flow